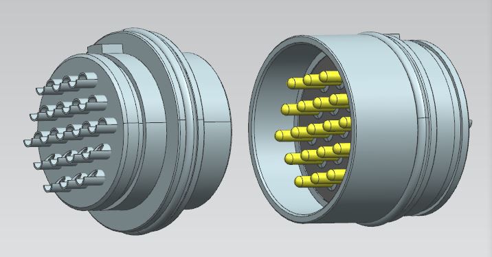
แบบ 3 มิติ ของคอนเนคเตอร์ 19 พิน สำหรับลูกค้า
เมื่อสัปดาห์ที่แล้ว เราได้ตั้งทีมพิเศษและจัดการประชุมเพื่อหารือเกี่ยวกับแง่มุมต่างๆ ของโครงการของคุณ (เทคโนโลยีผลิตภัณฑ์ โซลูชัน กระบวนการผลิต การควบคุมคุณภาพ การขยายโครงการที่คล้ายกัน ฯลฯ) ไม่ว่าจะมีให้โดย pogo pin เพียงอย่างเดียวหรือเป็นชุดโซลูชัน Connector ที่สมบูรณ์ เราก็สามารถทำได้อย่างเต็มที่

แบบ 3 มิติ ของคอนเนคเตอร์ 19 พิน สำหรับลูกค้า



เหตุผลที่เรามีความสามารถก็คือเรามีข้อดีดังต่อไปนี้:
บริษัทของเรามีการออกแบบและการพัฒนาที่สมบูรณ์ การผลิตและการแปรรูป การชุบด้วยไฟฟ้า การประกอบ ตั้งแต่การกลึงวัสดุไปจนถึงการเคลือบพื้นผิว ตลอดจนการประกอบผลิตภัณฑ์ขั้นสุดท้าย การทดสอบความน่าเชื่อถือ และการบรรจุหีบห่อ สามารถทำได้โดยอิสระ จัดหาผลิตภัณฑ์ให้กับลูกค้าได้รวดเร็วและมีประสิทธิภาพยิ่งขึ้น ทำให้วงจรการพัฒนาผลิตภัณฑ์สั้นลงอย่างมากด้วยอุปกรณ์การผลิตขั้นสูง เริ่มจากรายละเอียดการผลิต เราควบคุมทุกขั้นตอนการผลิตอย่างเข้มงวด

